安博电子官方网站欢迎您!
时间:2022-03-28
一、某区域片区开发ABO模式案例分析
项目是某区域的片区开发类项目,业主单位是某开发新区,拥有大量的土地资源,项目总投资额在210亿左右,项目最终采用ABO模式,当地政府以特许经营权招标方式授权给城投平台公司,由平台公司实现融资、建设、运营,履行业主职责,政府依约提供所需公共产品及服务,政府履行规则制定、绩效考核等职责,支付授权运营费用。
根据项目资料提供的政策合规性,主要依据《土地征收成片开发标准(试行)》以及六部委〔2015〕第25号令《基础设施和公共事业特许经营管理办法》(以下简称《特许经营管理办法》),内容如下:
1、依据自然资源部在2020年11月颁布的《土地征收成片开发标准(试行)》标准中,指出片区开发是指在国土空间规划确定的城镇开发边界内的集中建设区,由县级以上地方人民政府组织的对一定范围的土地进行的综合性开发建设活动。
2、依据六部委〔2015〕第25号令《基础设施和公共事业特许经营管理办法》(以下简称《特许经营管理办法》)第二条,中华人民共和国境内的能源、交通运输、水利、环境保护、市政工程等基础设施和公用事业领域的特许经营活动,适用本办法。即土地一级开发的大部分内容都属于特许经营范围。
3、依据《特许经营管理办法》第九条,县级以上人民政府有关行业主管部门或政府授权部门可以根据经济社会发展需求,以及有关法人和其他组织提出的特许经营项目建议等,提出特许经营项目实施方案。即县级以上人民政府的建设局、住建局等都可以发起特许经营项目。
ABO模式属于政府采购行为。《中华人民共和国政府采购法》第二条明确规定:“在中华人民共和国境内进行的政府采购适用本法。本法所称政府采购,是指各级国家机关、事业单位和团体组织,使用财政性资金采购依法制定的集中采购目录以内的或者采购限额标准以上的货物、工程和服务的行为”。将政府投资类项目,转换为企业投资类项目,城投平台公司履行业主职责。
因此,整个项目实施步骤如下:
(1)政府发起某片区开发特许经营项目;
(2)政府通过竞争性采购,确立特许经营权人;
(3)城投平台公司启动项目开发,通过竞争性的方式采购社会投资人+EPC方式开发此片区;
(4)城投平台公司与社会投资人共同成立项目公司SPV。股比:资金方占95%,工程局2%,城投平台公司3%。(工程局也可以不参与项目公司)
(5)项目公司负责具体的项目实施,包括融资、建设。承继业主单位投融资任务,城投平台公司在项目建设期计息不付息,实现政府基础设施建设项目投资全覆盖,不需要建筑央企出具任何担保和抵押,不需要建筑央企投资或垫资建设,符合国家层面监管政策性要求。
(6)增量收入。项目公司拿到融资后,对片区开发进行一级土地平整、市政以及配套设施建设,使开发土地具备出让条件,政府对土地进行有偿出让,获得政府性基金增量收入。项目建设后,政府有足够的土地来招商引资,导入优质产业,增加地方性产业税收,同时还能获得项目公司在开发过程中的税收,以及土地二级开发税收收入、各类工业区企业纳税等税收收入,同时对于城投平台公司自持的商用办公区域,待区域商业化成熟后,我方可以帮助平台实施ABS、REITs,也可以增加收入。
(7)依据ABO竞争性采购约定政府执行特许经营绩效奖补。政府获得增量收入后,根据财政增收、招商引资等绩效向特许经营权人(城投平台公司)支付绩效奖补。那是否存在隐性债务风险?根据《特许经营管理办法》第四十三条,实施机构同有关部门进行绩效评价,并根据绩效评价结果,按照特许经营协议约定对价格或财政补贴进行调整的机制,绩效奖补遵循“以收定支”原则,在增加政府收入的前提下,由项目公司负责融资,负债由项目公司承担,不新增政府债务,财政无隐性债风险。
(8)特许经营权的城投平台公司向项目公司支付建设回报。城投平台公司获取可行性缺口绩效奖补后,对项目公司支付开发回报,降低整个项目的建设成本。回购期间,城投平台公司可根据自身情况,可选择单一资产交付时回购,也可以选择项目整体回购。支持业主单位在资金充裕情况下提前回购行为,减少融资成本。
二、金融助力乡村地区补短板谋发展
《政府工作报告》在部署2022年重点工作时强调,大力抓好农业生产,促进乡村全面振兴。
助力重要农产品稳产保供
2022年,金融服务乡村振兴的重点工作是助力牢牢守住国家粮食安全底线,确保粮食播种面积稳定,产量保持在1.3万亿斤以上。
做好春耕工作是稳住粮食安全“压舱石”的第一步。作为金融服务“三农”的国家队、主力军,农业银行始终把稳住粮食安全作为服务“三农”的头等大事,将支持春耕备耕作为服务“三农”的重要工作。农业银行计划在今年春季新增投放春耕备耕贷款1500亿元,全力保障春耕备耕资金需求,积极助力全年农业生产开好局、起好步。
除了保障粮食安全,保证大豆、棉花、甘蔗等重要农产品的稳定供应,也是金融机构重点发力的方向。
助力巩固拓展脱贫攻坚成果
持续推进农村一二三产业融合发展是今年中央一号文件对乡村振兴产业发展提出的具体要求。
助力扎实推进农村改革发展
《政府工作报告》提出,启动乡村建设行动,强化规划引领,加强水电路气信邮等基础设施建设,因地制宜推进农村改厕和污水垃圾处理。
2月25日,农业银行在召开2022年服务乡村振兴和“三农”县域业务工作(视频)会议时强调,今年将加大力度支持乡村建设,探索农村基础设施服务模式,加大农业农村基础设施中长期信贷投放,大力发展农业农村绿色金融。
(来源:金融时报-中国金融新闻网)
三、国家发改委印发《2022年新型城镇化和城乡融合发展重点任务》——提高新型城镇化建设质量
国家发展改革委近日印发的《2022年新型城镇化和城乡融合发展重点任务》(以下简称《重点任务》)提出,今年中国将坚持把推进农业转移人口市民化作为新型城镇化的首要任务,重点针对存量未落户人口深化户籍制度改革,健全常住地提供基本公共服务制度,提高农业转移人口融入城市水平。日前,国家发展改革委有关负责人就《重点任务》有关问题答记者问。
去年常住人口城镇化率达64.72%
2021年,中国新型城镇化和城乡融合发展取得新成效。国家发展改革委有关负责人介绍,2021年中国常住人口城镇化率达64.72%,户籍人口城镇化率提高到46.7%,比上一年提高了1.3个百分点,高于常住人口城镇化率0.83个百分点的提高幅度,这是“十三五”以来两个城镇化率首次缩小差距。
据介绍,2021年中国城市落户门槛继续降低,城区常住人口300万以下城市的落户限制基本取消,城区常住人口300万以上城市的落户条件有序放宽。常住人口享有更多更好的城镇基本公共服务,90.9%的义务教育阶段随迁子女在流入地公办学校就读或享受政府购买学位服务。此外,市民化配套政策有序实施,中央财政农业转移人口市民化奖励资金下达350亿元,依法保障进城落户农民的农村土地承包权、宅基地使用权、集体收益分配权。
2021年,以城市群为主体、大中小城市和小城镇协调发展的中国城镇化空间布局持续优化。全国铁路网对20万人口以上城市覆盖率达到99.1%,“八纵八横”高铁网对50万人口以上城市覆盖率达到89.9%。同时,城市建设品质逐渐提高,治理能力不断增强。2021年新开工改造城镇老旧小区5.6万个,40个城市新筹集保障性租赁住房近100万套。城市轨道交通运营里程超过7000公里,城市公共供水普及率和污水处理率均超过97%,生活垃圾无害化处理率超过99%。乡村生产生活条件持续改善,城乡居民收入比从上一年的2.56降至2.5。
着力推进农业转移人口市民化
《重点任务》提出,今年中国将坚持把推进农业转移人口市民化作为新型城镇化的首要任务。
据介绍,今年将持续深化户籍制度改革,城区常住人口300万以下城市全面取消落户限制政策。实行积分落户政策的城市确保社保缴纳年限和居住年限分数占主要比例。鼓励人口集中流入城市区分中心城区和新区郊区等区域,制定差异化落户政策。推动具备条件的都市圈和城市群内户籍准入年限同城化累计互认。
推进城镇基本公共服务均等化。积极扩大公办学位资源,以流入地政府为主、公办学校为主,保障农民工随迁子女平等接受义务教育,落实以居住证为主要依据的随迁子女入学政策,优先将随迁子女占比较高的民办义务教育学校纳入政府购买学位范围。
加强农民工就业服务和技能培训。稳定和扩大农民工就业岗位,拓宽灵活就业渠道,规范平台企业用工,建设一批规范化零工市场。推进劳务品牌建设,健全劳务品牌质量体系和评价标准。深入实施“技能中国”行动,开展农民工补贴性培训600万人次以上。
此外,还将加大中央财政农业转移人口市民化奖励资金支持力度,进一步发挥中央财政市民化奖励资金激励作用。推动省级财政建立健全农业转移人口市民化奖励机制,重点支持吸纳跨市域农业转移人口落户多的城市。健全城镇建设用地增加规模与吸纳农业转移人口落户数量挂钩机制。
打造人民高品质生活的空间
国家发展改革委有关负责人表示,目前中国生活在城镇的人口已超9亿人,今后还将继续增加,“要优化城市发展理念,建设宜居宜业城市,打造人民高品质生活的空间”。
在优化城镇化空间布局、城市建设治理、促进城乡融合发展等方面,《重点任务》提出一系列举措,建设宜居、韧性、创新、智慧、绿色、人文城市。
《重点任务》明确,要加快推进新型城市建设,有序推进城市更新。加快改造城镇老旧小区,力争改善840万户居民基本居住条件。更多采用市场化方式推进大城市老旧厂区改造。因地制宜改造一批大型老旧街区和城中村。以人口净流入的大城市为重点,扩大保障性租赁住房供给,着力解决符合条件的新市民、青年人等群体住房困难问题。以县域为基本单元推动城乡融合发展,推进城镇基础设施向乡村延伸,因地制宜推动供水供气供热管网向城郊乡村和规模较大中心镇延伸,农村自来水普及率达到85%。
在优化城镇化空间布局方面,《重点任务》提出依托城市群和都市圈促进大中小城市协调发展,特别是抓好超大特大城市和县城这“一大一小”的发展。“一是提升城市群和都市圈承载能力,培育发展现代化都市圈。二是推动超大特大城市转变发展方式,合理控制人口密度,疏解非核心功能,完善郊区新城功能,促进多中心、多层级、组团式发展。三是推进以县城为重要载体的城镇化建设,支持一批条件较好的县城重点发展,更好满足农民到县城就业安家需求和县城居民生产生活需要。”
四、厚植高质量发展生态底色 山西大力实施“绿满三晋十增工程”
党的十八大以来,我省把握生态优先、绿色发展战略定位,统筹推进生态文明建设,全面开启人与自然和谐共生现代化新征程,交出了绿色转型发展的“山西答卷”。2021年底,山西全省森林面积已达5542.93万亩,森林覆盖率达到23.57%,超过全国平均水平。到2025年黄河流域宜林荒山将实现基本绿化,推动全省森林覆盖率每年增加0.5个百分点,5年再增加2.5个百分点。
如今,我省林草事业正处于“全面增绿”向“局部补绿”的攻坚时期和“扩容增量”向“全面提质”的转型时期。全省林草系统将聚焦厚植高质量发展生态底色这一主题,坚持改革创新、科技引领、系统治理、统筹推进原则,以林长制为牵引,以“两山七河一流域”为重点,以科学绿化为遵循,以深化改革为突破,以科技创新为支撑,全力构建以林草生态修复为重点的“增绿”目标体系、以增量达产保护为重点的“提质”目标体系、以守控火灾虫灾为重点的“防灾”目标体系、以碳汇增值补偿为重点的“创新”目标体系,立足基本绿化,着力转型发展,重点实施“绿满三晋十增工程”,开创林草事业高质量发展新局面。
1、大地增绿工程
按照省政府《关于开展科学绿化的实施意见》,实施“三年绿化三晋”行动,今明两年基本完成现有可造林地绿化,优先将工程向“两山”地区81个重点县倾斜,在黄河干流19县实现基本绿化。推进黄河流域北部生态修复区、黄河流域中部生态治理区、汾河上游“华北水塔”生态重建区、太行山北段生态建设区和太行山中段生态恢复区“五大区域”的科学绿化示范区建设。加强未成林造林地抚育管护、低盖度低坡度灌木林改造和疏林地补植补造“三大”增覆盖举措,保障全省森林覆盖率目标如期实现。
2、草原增色工程
认真贯彻落实省政府《关于加强草原保护修复的实施意见》,指导各地制定行动方案,严格落实草原保护制度。开展草原资源综合监测,重点推进野生草种种质资源调查,加强野生草种驯化和草种混播试验工作。科学划分草原功能区,强化草原用途管控,启动人工种草和草原公园建设试点工作,加强退化草原生态保护修复,确保草原生态逐步向好,功能稳定提升,让草原成为美丽山西的靓丽底色。
3、湿地增容工程
贯彻落实国家《湿地保护法》和《山西省湿地保护修复制度》,推进湿地保护条例出台,实行湿地面积总量管控制度。推进湿地自然公园体系建设,提高湿地保护率。贯彻落实湿地保护修复制度方案,加大区域湿地生态修复和湿地保护生态效益补偿,推进湿地保护分级管理。加快构建完善的湿地生态系统保护修复体系和工作机制。
4、监测增智工程
以智慧林草平台建设为依托,统筹推进林草生态综合监测评价、森林资源年度清查、“一张图”年度更新等监测体系建设,理清资源边界,矢量化落实自然保护地红线范围,图层分类叠加,数据共享共建,为“一张图”绿化、监管、审批提供智能化信息支撑。
5、覆盖增量工程
以提高森林蓄积、增加碳汇功能为重点,分类制定技术导则和投资标准,走项目化的路子,抚育中幼龄林500万亩以上,修复退化林200万亩。强化未成林管护增覆盖。对现有未成林造林地进行分析研判,摸清每个未成林地图斑的保存现状,分类统计,上图入库。对保存株数达标的,加强经营管理;对株数不足的,开展补植补种;对牛羊危害严重的,实行拉网封育;对已经失败的,认定后重新造林,着力提升林地生产力。科学改造灌木林地增覆盖。降雨量在400mm以下地区,要加强对灌丛地的封育和人工促进措施,使其尽快成为特殊灌木林地;降雨量400mm以上地区,要对适宜改造的灌木林地、灌丛地,加针补阔,改造成为乔灌混交林。要精心补植疏林地增覆盖。对于有望自然郁闭的疏林地,采取封育的方式促进其成林;对于无法自然郁闭的疏林地,要以大苗造林为主,选择耐阴树种,着力培育异龄、复层、混交森林资源。
6、碳汇增值工程
率先对2017-2020年生态扶贫项目营造符合开发条件的生态林进行碳汇项目开发,收益弥补政府付费,在碳汇市场开放后及时完成实质交易。扎实做好省直林局森林经营碳汇和市县造林碳汇的项目储备,力争取得突破性进展和引领性成效。
7、产业增收工程
致力提升一产产值、优化二三产业比重。围绕“东药材西干果”布局,以稳面积增效益为目标,创建高标准示范园,引导壮大以传统干果经济林、特色灌木经济林为主的经济林产业。探索草产业深加工综合利用的新途径,激活草地潜在的巨大产能。主动融入三大旅游板块,制定建设标准和评定规范,培育一批森林康养小镇、森林人家和森林康养基地,编制国家太行森林步道控制性规划,举办首届森林旅游节,打造一批特色品牌。加大产业示范工程扶持力度,重点支持吕梁、晋中、长治开展现代林业产业示范市建设。
8、保护增防工程
严阵以待精准落实灾前设防各项措施,从严压实防火防虫责任。围绕林草防火,推进标准化防火队伍建设、林火远程视频监控和阻隔体系等基础设施建设,争取国家扩大森林防火重点县范围,带动重点林区防火能力建设,确保不发生重大的林草火灾和人员伤亡事故;围绕林草有害生物防治,加大松材线虫、美国白蛾的监测、防治和检疫工作力度,坚决守住重特大林草有害生物“零入侵”的安全底线。全面加强天然林保护,严格落实林地“定额”、采伐“限额”制度;以开展自然保护地整合优化和预案落地为重点,推进自然保护地建设;以实施“华北豹”旗舰物种保护工程为引领,加强野生动植物原生境保护、极小种群扩繁、生态廊道试点,拓展重点保护物种范畴,提升野生动植物保护能力。总结推广防控野猪危害试点工作经验,出台陆生野生动物致害补偿办法。
9、林场增力工程
省直林局和市县国有林场是全省林草生态建设的中坚力量。要充分发挥资源、队伍、管理、技术等方面优势,紧紧围绕“国土绿化抓精品、森林经营抓精准、资源管理抓精细、林草产业抓精良、现代林场抓精致、干部队伍抓精气”总体要求,整体推进,统筹发力,注重特色,发挥特长,以标准化林场建设为主,在各个方面作出示范引领,全方位体现高质量发展成效,切实担负起排头兵、先锋队、主力军的时代重任。
10、科技增效工程
创新科技团队管理机制,实行科技项目“揭榜挂帅”制度,攻克关键技术;整合科技团队力量,集中攻关黄河流域生态治理、草地修复、森林抚育、有害生物防治、经济林高产优质、野生动植物保护、旗舰物种保护、碳汇计量监测等重点和前沿课题。强化科技推广工作,打通成果转化的“最后一公里”;强化标准引领,推动科技强局,质量强局;加大林草标准的应用和示范,建立标准示范园;加强现有科研平台管理,建好省级长期科研基地,提升科研自主创新能力;强化知识产权保护和运用,提升科技成果服务水平。
(来源:山西省林业和草原局)
五、以新发展理念为引领构建更高水平的全民健身公共服务体系
全民健身是人民幸福生活的重要基础,是衡量现代化程度的重要标志。2022年3月23日,中办、国办印发《关于构建更高水平的全民健身公共服务体系的意见》(以下简称《意见》)。这是贯彻习近平总书记关于体育工作重要论述和指示精神的系统谋划,是新时代高质量实施全民健身国家战略的顶层设计,对于体育强国和健康中国建设具有重要意义。为推动《意见》落实见效,必须完整、准确、全面贯彻新发展理念,引领全民健身公共服务体系建设不断迈向更高水平。
(一)探索全链条创新,释放全民健身的持久动能
创新是引领发展的第一动力,也是全民健身的动能之源。体制机制创新让全民健身事业更具活力和创造力,供给方式创新让健身需求得到更好满足,空间载体创新让健身变得更加便捷,科技创新让健身更为科学有效。《意见》提出了推进全民健身全链条创新的举措。一是创新体制机制。重点是理顺体育行政机关、单项体育协会、群众自发性健身组织的关系,健全全民健身组织网络。二是创新供给方式。将全民健身纳入社区服务体系,引导体育组织和赛事进社区。发展公益社会体育指导员和群众体育教练员队伍,完善“硬软件”标准,以专业化标准化实现科学健身。三是创新空间载体。跳出“场馆思维”,建设体育健身元素突出、与自然生态融为一体、兼具生态环境和休闲娱乐等功能的体育公园,建设户外运动营地、登山道、徒步道、骑行道等多样化的新载体。四是创新科技支撑。运用物联网、云计算等技术,建设国家全民健身信息服务平台,促进体育场馆活动预订、赛事信息发布、经营服务统计等整合应用。
(二)促进整体性协调,形成全民健身的科学布局
协调是持续健康发展的内在要求,也是全民健身的布局策略。全民健身客观存在的城乡差距和区域不平衡,既是问题和挑战所在,也是机遇和方向所在。《意见》强调人口这个“定位器”作用,要求按照人口要素统筹资源布局,也就是让全民健身公共服务资源跟着人走、为人服务。一是促进城乡协调。重点是完善农村这个薄弱地区的全民健身公共服务网络,赋予资源,提高可及性,逐步实现城乡服务内容和标准统一衔接。二是促进不同类型城市协调。超大特大城市中心城区空间紧张,要发展功能复合、立体开发的集约紧凑型健身设施。大中城市要布局多中心、多层级、多节点的健身资源。县城要在城镇化中同步规划建设健身设施。新建城区要结合留白增绿、老城区要结合城市更新来谋划健身资源布局。三是促进与区域重大战略协调。积极对接国家重大战略等,完善具有区域特色的健身设施和体育产业空间布局。支持新疆、吉林共建冰雪经济高质量发展试验区,打造冰雪经济区域增长极。
(三)引导绿色化发展,彰显全民健身的鲜明底色
绿色是永续发展的必要条件和人民对美好生活追求的重要体现,也是全民健身的鲜明底色。全民健身与资源节约、环境友好的绿色发展,是内在一致的。《意见》在原则中提出了强化资源集约利用、促进全民健身与生态文明建设相结合的要求,在重点任务中也作出了部署。一是守底线。绝不能逾越生态保护红线、破坏自然生态系统。二是控规模。健身场地设施要以小型化、分散化、生态化为主,严控大型场馆的规模和数量。三是促改造。推动已建成体育场馆节能降本改造,加快运用5G等新一代信息技术改进管理和服务。四是定规范。制定并推动全过程实施《绿色体育场馆运营评价通用规范》,推广绿色建材和可再生能源。
(四)推动多维度开放,把握全民健身的时代潮流
开放是国家繁荣发展的必由之路,也是全民健身的时代潮流。开放带来进步,封闭导致落后。宏观上对国家来说,中观上对行业和事业而言,开放都如同破茧成蝶,必将换来新生。开放是促进全民健身公共服务迈向更高水平的必然选择。根据《意见》安排,全民健身的开放主要涉及三个维度。一是推动竞技体育资源向全民健身开放。在确保完成竞训任务的前提下,竞技体育高水平设施可向社会开放。国家队宜公开的训练方法、日常食谱、康复技巧等,可惠及广大健身爱好者。二是推动单位健身设施向社会开放。事业单位、国有企业等健身设施和可用于建设的空间,产权上属全民所有,应创造条件尽量开放。公办学校的体育场地设施,新建的要按照开放的要求规划设计,已建成的要进行“一场两门、早晚两开”的改造。三是推动全民健身事业对外开放。加强国际合作,共办群众性体育赛事,支持武术、龙舟等中华传统体育项目“走出去”并争取纳入国际体育赛事。以冬奥会为契机,依托“一带一路”倡议,探索建设“冰雪丝路”。
五、实现全人群共享,站稳全民健身的人民立场
共享是中国特色社会主义的本质要求,也是全民健身的根本立场。构建更高水平的全民健身公共服务体系要坚持人民立场,做到覆盖全民、服务全民、造福全民。一要坚持全龄友好。对未成年人要培养兴趣、提供适宜设施、免费或低收费开放场馆,对老年人要解决体育智能技术运用困难,对残疾人要营造无障碍环境,推动人人参与全民健身。二要从娃娃抓起。让普通学校、体校、青少年宫、体育俱乐部充分发挥作用,让每个青少年较好掌握1项以上运动技能,形成终身爱好和锻炼习惯,源源不断培育健身“铁杆”人群。三要从用人单位做起。按照职业类型细化健身指导方案,积极组织健身活动,支持配备健身房和器材,提高职工健身参与度。
六、让绿色成为推进共建“一带一路”高质量发展更加鲜明的底色
国家发展改革委、外交部、生态环境部、商务部联合印发了《关于推进共建“一带一路”绿色发展的意见》(以下简称《意见》),提出了进一步推进共建“一带一路”绿色发展,让绿色切实成为共建“一带一路”底色的总体要求,部署了绿色基础设施、绿色能源、绿色交通、绿色产业、绿色贸易、绿色金融、绿色科技、绿色标准和应对气候变化等绿色发展重点领域合作,明确了推进境外项目绿色发展、完善支撑保障体系、加强组织实施等重点任务,是推进绿色丝绸之路建设、推进共建“一带一路”高质量发展的重要依据和行动指引。
(一)立足全球视野,深刻把握推进共建“一带一路”绿色发展的重大意义
《意见》作为绿色丝绸之路建设的顶层设计,对于践行绿色发展理念,推进生态文明建设,积极应对气候变化,维护全球生态安全,构建人与自然生命共同体具有重要意义。
推进共建“一带一路”绿色发展是践行绿色发展理念、推进生态文明建设的内在要求。习近平总书记多次强调,要把“一带一路”建设成为绿色之路,这与我国“五大发展理念”中的绿色发展理念、“五位一体”总体布局中的生态文明建设一脉相承、一以贯之。《意见》以生态文明与绿色发展理念为指导,旨在提升政策沟通、设施联通、贸易畅通、资金融通、民心相通的绿色化水平,让绿色发展成果惠及各国人民。
推进共建“一带一路”绿色发展是积极应对气候变化、维护全球生态安全的重大举措。习近平主席在第七十六届联合国大会一般性辩论上庄严宣告,中国将大力支持发展中国家能源绿色低碳发展,不再新建境外煤电项目。《意见》积极落实习近平主席重要宣示精神,以更明晰的政策指向、更务实的举措行动,有力推动应对全球气候变化、维护全球生态安全。
推进共建“一带一路”绿色发展是推进共建“一带一路”高质量发展、构建人与自然生命共同体的重要载体。推进共建“一带一路”高质量发展是习近平总书记在第三次“一带一路”建设座谈会上指明的目标方向,构建人与自然生命共同体是习近平生态文明思想的精神内核。《意见》充分体现出共谋全球生态文明建设、共促人与自然和谐共生的信心和决心,彰显了习近平生态文明思想鲜明的世界意义,为推动共建“一带一路”高质量发展厚植生态底色、绘就绿色篇章。
(二)坚持统揽全局,统筹推进共建“一带一路”绿色发展
《意见》提出,共建“一带一路”绿色发展面临的风险挑战依然突出,生态环保国际合作水平有待提升,应对气候变化约束条件更为严格,需要统筹推进绿色基建、绿色能源、绿色交通、绿色金融等领域合作,推进共建“一带一路”高质量发展。
在政策沟通领域,支持标准对接和有效应对气候变化国际谈判。一是积极参与国际绿色标准制定,加强与共建“一带一路”国家绿色标准对接,强化绿色标准在“走出去”中的支撑作用;二是充分尊重共建“一带一路”国家的发展权益与战略自主,支持共建“一带一路”国家提高应对气候变化能力;三是坚持多边合作,利用现有政府间多、双边机制,积极寻求与共建“一带一路”国家应对气候变化“最大公约数”。
在设施联通领域,推动基础设施、能源、交通绿色低碳转型。一是加强绿色基础设施互联互通,不断提升基础设施运营、管理和维护过程中的绿色低碳发展水平,打造跨尺度、多层次、相互连接的绿色网络结构,提供全面的生态系统服务;二是加强绿色能源合作,鼓励太阳能发电、风电等企业“走出去”,推动建成一批绿色能源最佳实践项目;三是加强绿色交通合作,推广新能源和清洁能源车船等节能低碳型交通工具,助力共建“一带一路”国家发展绿色交通。
在贸易畅通领域,提升产业合作绿色度,完善绿色供应链。一是提升产业合作中的绿色化程度,着力开展科技含量高、资源消耗低、环境污染少的示范性产业合作项目,鼓励企业赴境外设立聚焦绿色低碳领域的股权投资基金,推动共建“一带一路”国家向绿色经济转型;二是加强绿色供应链国际合作与示范,支持绿色产品贸易蓬勃发展,大幅提升绿色生产、绿色采购和绿色消费等全生命周期绿色贸易水平。
在资金融通领域,构建绿色金融与绿色产业有机结合模式。一是推进绿色金融创新,深化绿色产业合作,打造多层次的产融平台,通过多种金融工具发挥金融杠杆作用,支持和促进共建“一带一路”绿色发展。二是在联合国、二十国集团等多边合作框架下,推广与绿色投融资相关的资源准则和最佳经验,促进绿色金融领域的能力建设。
在民心相通领域,加强生态环保国际合作与交流。一是加强绿色科技合作,支持在绿色技术领域开展人文交流、联合研究、平台建设等合作;二是规范企业境外环境行为,压实企业境外环境行为主体责任,指导企业严格遵守东道国生态环保相关法律法规和标准规范,树立中国企业良好国际形象。
(三)凝聚强大合力,加快提升共建“一带一路”绿色发展支撑保障能力
为如期实现推进共建“一带一路”绿色发展目标,需要提供资金支撑保障、合作平台支撑保障、能力建设支撑保障、风险防控支撑保障,加强组织领导、宣传引导、跟踪评估,力争到2025年共建“一带一路”绿色发展取得明显成效,到2030年共建“一带一路”绿色发展格局基本形成。
统筹完善绿色发展支撑保障体系,为推进共建“一带一路”绿色发展提供重要支撑。一是在资金支撑保障方面,有序推进绿色金融市场双向开放,鼓励金融机构和相关企业在国际市场开展绿色融资;二是在合作平台支撑保障方面,积极搭建“一带一路”绿色发展政策对话和沟通平台,发挥“一带一路”能源合作伙伴关系、“一带一路”可持续城市联盟等合作平台作用;三是在能力建设支撑保障方面,开展共建“一带一路”绿色发展专题培训,建设绿色丝绸之路新型智库,强化科技创新、人才培养、智力支撑等方面的能力建设保障。
统筹加强组织实施,确保共建“一带一路”绿色发展重点任务及时落地见效。一是在组织领导方面,加强党对共建“一带一路”绿色发展工作的集中统一领导,加强推进“一带一路”建设工作领导小组办公室对共建“一带一路”绿色发展工作的统筹协调和系统推进;二是在宣传引导方面,不断加强和改进“一带一路”国际传播工作,讲好共建“一带一路”绿色发展“中国故事”;三是在跟踪评估方面,加强共建“一带一路”绿色发展各项任务的指导规范,及时掌握进展情况,适时组织开展评估。
按照《意见》要求,绿色发展理念将贯穿于共建“一带一路”政策沟通、设施联通、贸易畅通、资金融通、民心相通之中,为共建国家人民创造良好生产生活环境,为应对全球气候变化和保障生态安全作出应有贡献,绿色必将成为推进共建“一带一路”高质量发展更加鲜明的底色。
七、《国家发展改革委关于印发气象基础设施中央预算内投资专项管理办法的通知》
《国家发展改革委关于印发气象基础设施中央预算内投资专项管理办法的通知》(发改农经规〔2022〕392号),2022年3月19日发布。
支持范围和标准:
支持的项目范围包括以下方面:
(一)国务院批准、国家发展改革委审批或中国气象局商国家发展改革委印发的气象基础设施项目建设专项规划中明确的气象基础设施项目。
(二)国务院或国家发展改革委批准、印发的其他相关规划中明确的气象基础设施项目。
中央预算内投资支持内容和标准为:(一)气象卫星工程,投资由国家发展改革委、财政部按1:1的比例分担。(二)人工影响天气工程,中央预算内投资主要用于国家级和区域中心人工影响天气作业能力建设等。(三)海洋气象综合保障工程,中央预算内投资重点用于飞机综合探测系统、探空系统、自动气象站等仪器及其保障设备,统一开发部署的业务系统和信息网络平台等。(四)气象雷达项目,中央预算内投资主要用于气象雷达主机设备、系统配套及其保障设备设施、应用软件及研发系统、资源共享平台、技术支持等。(五)信息化工程,中央预算内投资主要用于高性能计算系统的更新迭代、构建中试仿真环境及其基础资源扩充、气象通信网络建设等。(六)观测站网工程,中央预算内投资主要用于全国布局的 气象观测装备的新建和更新,以及观测保障能力建设等。(七)气象灾害监测预报预警服务工程,中央预算内投资主 要用于气象灾害预报预测业务支撑平台的升级、统一开发部署的气象灾害监测预报预警业务系统、气象防灾减灾服务业务系统等。(八)气象基层台站能力提升项目,中央预算内投资主要用于地(市)级和县级气象部门基层台站基础设施能力提升等。 (九)对于上述类型以外的项目,参照类似工程投资政策予以支持。第九条本专项中央预算内投资根据项目情况采取直接下达投资、打捆下达投资和切块下达投资三种方式。
八、《国家发展改革委关于进一步做好粮食和大豆等重要农产品生产相关工作的通知》
《国家发展改革委关于进一步做好粮食和大豆等重要农产品生产相关工作的通知》(发改农经〔2022〕361号),2022年3月19日发布。
摘要:全力稳定粮食播种面积和产量。西北地区要努力稳定和扩大春小麦面积,提高粮食产量。鼓励各地因地制宜发展设施农业,扩大农副产品供给,拓宽农民增收渠道。大力推广优良品种,有效发挥良种良机等作用,推进深松深耕、秸秆还田等关键技术措施落地,提高整地播种质量。
下大力扩大大豆和油料生产。支持部分地区开展大豆油料生产基地建设,并将会同相关部门指导条件基本具备的地区率先开展盐碱地等后备资源综合利用试点。大力推广玉米大豆带状复合种植,推动玉米大豆兼容发展。聚焦农机农艺融合、良种良法配套等轻简栽培技术,开展盐碱地大豆种植示范。在高标准农田、病虫害防治等农业基础设施建设中,更多考虑玉米大豆带状复合种植需要,尽可能降低复合种植生产成本。
努力保障“菜篮子”产品生产和有效供给。加快扩大牛羊肉和奶业生产,抓好草原畜牧业转型升级试点示范工作。稳定水产养殖面积,提升渔业发展质量。充分利用信息技术手段,通过农产品交易会、电商平台、直播带货等形式,促进产销衔接。
持续加强农田水利等农业基础设施建设。加强与财政部门、农业部门等沟通对接,地方政府债券要对符合条件的“三农”领域项目予以积极支持。围绕落实“藏粮于地、藏粮于技”战略,结合本地区农业农村发展实际,抓紧谋划储备一批农田水利等农业基础设施建设项目,努力扩大农业领域有效投资。
九、市场监管总局关于印发《“十四五”市场监管科技发展规划》的通知
市场监管总局关于印发《“十四五”市场监管科技发展规划》的通知(国市监科财发〔2022〕29号),2022年3月19日发布。
发展目标:到2025年,较为完善的市场监管科技创新体系基本建立,市场监管战略科技力量进一步加强,市场监管科技创新发展环境不断优化,科技创新支撑市场监管现代化成效显著。
创新基础更加牢固。争取实现国家重点实验室、国家技术创新中心“零的突破”,国家科技创新基地达到3—5个。新建国家市场监管重点实验室60个以上、技术创新中心20个以上。建设国家级质量标准实验室10个,新建国家质检中心30个以上,建成国家技术标准创新基地50个以上、国家标准验证点50个以上,新增国家产业计量测试中心10个以上,总局科普基地达到30个。
服务效能明显提升。建设全国市场监管大数据中心,逐步实现智慧监管。建设总局科技成果转化基地15个以上,推动100项以上科技成果在市场综合监管和安全监管重点领域得到广泛应用。完善科技成果转化为标准的评价机制和服务体系,促进创新成果产业化应用。建设质量基础设施“一站式”服务平台20个以上,服务中小微企业超过500万家次,助力打造一批具有国际核心竞争力的优势企业。
十、 《西安市“十四五”教育事业发展规划》:资源供给更均衡
近日,《西安市“十四五”教育事业发展规划》(简称《发展规划》)正式印发(2022年3月22日发布),规划期限为2021至2025年。
《发展规划》明确,到2025年,教育资源供给更加均衡,教育质量显著提升,教育结构进一步优化,教育体系逐步完善,对外开放水平进一步提升,保障能力得到全面加强。现代化教育治理体系更加完善,服务经济社会能力显著提高,学习型城市基本建成,教育竞争力达到西部领先水平,建成同国家中心城市和国际化大都市相适应的现代化教育体系。
发展目标:确保义务教育阶段、适龄儿童少年入学“应入尽入”
基本建成覆盖城乡、布局合理、安全优质的学前教育公共服务体系。到2025年,普惠性幼儿园覆盖率占比保持在90%以上。新创建等级幼儿园100所,优质学前教育资源覆盖率达到70%以上。
推动义务教育免试就近入学全覆盖。全面扎实做好“双减”工作。推动课后服务全覆盖,建立以学校阵地为主体、适当引入校外优质资源为有益补充的机制,聚焦学生个性化需求,科学合理确定课后服务内容,创新“供给”方式。到2025年,全面消除“大班额”。持续夯实控辍保学基础,确保义务教育阶段适龄儿童少年入学“应入尽入”。
优化普通高中学校布局,实施高考综合改革、新课程新教材改革和育人方式改革。到2025年,创建市级普通高中特色学校60所。建设好普通高中新课程新教材实施国家级示范校3所、市级示范校28所和市级示范区13个。全市新建学校全部创建为省级标准化高中。再创建一批省级示范高中。
到2025年,职业学校办学条件和教学水平达到国家标准,人才培养质量显著提升。创建一批省市级高水平示范中职学校,建成一批市级重点专业,建设2—3所在全省发挥示范带动作用的职业学校,“双师型”教师比例达到标准。
到2025年,新城区、碑林区、莲湖区、曲江新区各建设1所特殊教育学校,纳入全市新建改建学校任务统筹推进。全市残疾儿童少年义务教育阶段入学率达到98%以上。
持续打造“15分钟社区教育圈”,开设服务市民学习的各类课程,开展多样化社区教育、老年教育,推进终身学习体系建设。鼓励职业院校参与职业教育国家“学分银行”试点,完善西安市职业教育“学分银行”建设。
“十大工程”积极促进西安教育事业高质量发展
“十四五”期间,西安将聚焦重点领域和关键环节,持续发力、集中攻坚,系统实施学前教育扩容提质、义务教育提质促优、普通高中提质强特等“十大工程”,积极促进西安教育事业高质量发展。
◆学前教育扩容提质工程 调整办园结构,构建以普惠性资源为主体的办园体系。大力发展公办园,充分挖掘潜力,以城市开发区、人口密集区为重点,扩大公办学前教育资源。建立全市教育管理大数据平台,加强幼儿园信息服务工作。
◆义务教育提质促优工程 坚持义务教育学校免试就近入学,推进落实男女性别平等教育,不断提高义务教育入学率、巩固率。深化义务教育招生入学改革,完善市级义务教育招生入学管理平台,推进民办义务教育学校与公办学校同步报名、同步招生,对报名人数超过招生计划的,实行电脑随机录取。规范民办义务教育发展,理顺“公参民”学校体制机制,消除“公参民”办学模式。
◆普通高中提质强特工程 全面实施普通高中新课程新教材,有序推行选课走班。建设适应新时代着眼未来的特色部室和学科教室。建设普通高中育人方式改革及高中学校质量监测平台,用好陕西省普通高中学生综合素质评价管理平台。
◆职业教育提质增效工程 支持高陵区对接先进制造业、现代服务业等重点产业,深化产教融合、校企合作,打造高陵产教园区。建设西安产教融合实训基地,加强与企业的合作,有效促进职业教育人才培养同西安经济社会发展相适应。
◆能力提升工程 持续改善提升农村义务教育学校基本办学条件。实施“新优质学校成长计划”,从环境设施、教师队伍、内涵发展、教学管理等方面进行全方位提升,培育600所新优质学校,整体提升公办义务教育学校办学质量。深入实施“名校+”工程。
◆教育信息化2.0工程 构建“名校+”教育联合体数字教育资源公共服务体系,打破“资源孤岛”现象,推进“名校”与“+校”之间互联互通,优化教学资源应用生态,扩大优质资源覆盖面。到2025年,全市共建成200所智慧中小学和幼儿园,创建20所省级智慧校园示范校。创建50所“互联网+教育”试点学校。在全市范围内推广首席信息官(CIO)制度。
◆教育融媒建设工程 充分发挥西安教育融媒育人功能,把西安教育融媒建设和思政工作紧密结合,形成西安教育融媒“新闻+政务+服务”格局,供给优质内容,搭建“西安教育发布”客户端平台。
◆乡村温馨校园建设工程 大力推进周至县涉农县域乡村温馨校园建设工程,扩大乡村温馨校园覆盖面。建设小而美、小而优的乡村小规模学校和环境优美、安全舒适的乡镇寄宿制学校。
◆校园内涵建设工程 建设“第二课堂”各类基地,丰富学生课外生活,促进学生整体素质提升。构建学校特色文化,形成一批特色学校,提升学校文化软实力。
◆国家通用语言文字推广工程 积极开展“全国推广普通话宣传周”活动,大力推广和规范使用国家通用语言文字。
发展路径:提质量推改革重师资、驱动教育创新发展
强思想,铸就教育发展灵魂。加强家庭教育和家校共育,依托社区、学校建立家长学校。深化思政课改革创新。开展中华优秀传统文化教育,打造具有西安特色的“第二课堂”思政系列课程。打造西安市中小学生社会实践大课堂。
促均衡,优化资源配置供给。将教育布局规划纳入市域国土空间规划、详细规划体系,划定红线予以严格控制。在城市改造、新区开发、产业聚集区和住宅小区建设过程中,按照“四同步一优先”原则,优先交付使用基础教育设施。
深化教育教学改革。推进学前教育普及普惠安全优质发展,构建“五优”发展体系。制定《普通高中新课程新教材实施方案》,注重特色课程建设和跨学科综合性教学。到2025年,创建200个教研员工作室和100个班主任工作室,构建“1+10+20+2000”的教科研工作格局。大力提升教学质量。
推进育人方式改革。推动博物馆、科技馆、美术馆、图书馆、展览馆、综合实践基地等机构向中小学生免费开放,开展面向中小学生的公益性教育活动。
深化人事制度改革。全面推行岗位设置聘用制度。健全义务教育教师平均工资收入水平不低于当地公务员平均工资收入水平长效联动机制。
打造高素质专业化创新型教师队伍。明确师德红线,加强师德考核结果运用,师德考核不合格者年度考核评定为不合格,并取消其当年职称评审、评优推先、表彰奖励、科研和人才项目申请等资格。
推动教育国际合作。鼓励职业教育借鉴国外“现代学徒制”模式,打造职业教育学徒制示范试点。发挥“一带一路”高校战略联盟对外交流平台作用,推动市属高校与沿线国家相关高校建立友好合作关系。
加强平安校园建设。加强中小学公共安全教育共享场所建设。将校园安防平台纳入“智慧校园”大平台,推进全市教育安防信息互联互通,形成多级联动的综合管理平台和多元参与的社会共治平安校园模式。
聚焦重点领域防控。积极适应常态化抗疫保学,加大学校疫情防控力度。建立家庭、学校、政府、社会共同参与,协调统一的生命教育架构。中小学校按照标准和要求,配备专职卫生专业技术人员或专兼职保健教师。持续做好儿童青少年近视防控,实现儿童青少年近视率每年下降1个百分点的目标。
十一、西北唯一,《西安都市圈发展规划》获批
近日,国家发展改革委批复同意《西安都市圈发展规划》(以下简称《规划》),这是继南京、福州、成都、长株潭都市圈规划之后,国家批复的第5个都市圈规划,也是目前西北地区唯一一个。
西安都市圈规划范围主要包括:西安市全域(含西咸新区),咸阳市、铜川市、渭南市部分区县和杨凌农业高新技术产业示范区,面积约2万平方公里,2020年底常住人口1800多万人,地区生产总值约1.3万亿元。
国家发展改革委批复指出,《规划》实施要以习近平新时代中国特色社会主义思想为指导,深入贯彻党的十九大和十九届历次全会精神,完整、准确、全面贯彻新发展理念。发挥西安国家中心城市辐射作用,更好带动周边城镇联动发展;加快西安—咸阳一体化发展,积极推动基础设施互联互通、产业分工协同协作、公共服务共建共享、生态环境共保共治、建立健全同城化协调发展机制和成本共担利益共享机制;提升都市圈对关中平原城市群的支撑能力,更好助推新时代推进西部大开发形成新格局,更好服务黄河流域生态保护和高质量发展,更好融入共建“一带一路”。到2025年,西安国家中心城市辐射带动能力进一步提升,大中小城市和小城镇发展更加协调;到2035年,圈内同城化、全域一体化基本实现,全面建成具有全国影响力和历史文化魅力的现代化都市圈。
《规划》提出,围绕构建“一核、两轴、多组团”的空间发展格局,着力推动都市圈基础设施互联互通、创新协同高效、产业分工协作、改革开放协同推进、生态环境共建共治、公共服务共建共享、文化传承发展、城乡深度融合。
《规划》的出台实施,对于提升西安国家中心城市发展能级、支撑关中平原城市群建设、推动新型城镇化发展、谱写高质量发展新篇章具有重要意义。下一步,待《西安都市圈发展规划》正式印发后,将会同都市圈其他城市协同推进规划实施,推动各项目标任务落到实处。特别是推动都市圈重大项目、重大工程、重大平台建设,推动西安都市圈加速建设,助推陕西高质量发展迈出更大步伐。
十二、《中共陕西省委 陕西省人民政府关于做好2022年全面推进乡村振兴重点工作的实施意见》
《中共陕西省委 陕西省人民政府关于做好2022年全面推进乡村振兴重点工作的实施意见》,2022年3月22日发布。
2022年是全面推进乡村振兴由谋篇布局进入具体施工的关键一年。全省各级党委和政府要坚持以习近平新时代中国特色社会主义思想为指导,全面贯彻党的十九大和十九届历次全会、中央经济工作会议、中央农村工作会议精神,深入学习贯彻习近平总书记关于“三农”工作的重要论述和来陕考察重要讲话重要指示精神,坚持稳中求进工作总基调,立足新发展阶段、贯彻新发展理念、构建新发展格局、推动高质量发展,解放思想、改革创新、再接再厉,促进共同富裕,坚持和加强党对“三农”工作的全面领导,牢牢守住保障粮食安全和不发生规模性返贫两条底线,扎实推进乡村发展、乡村建设、乡村治理重点工作,统筹增产和增收,推动乡村振兴取得新进展、农业农村现代化迈出新步伐,谱写陕西高质量发展新篇章,以优异成绩迎接党的二十大胜利召开。
“一、毫不放松抓好粮食生产和重要农产品供给;二、落实“长牙齿”的耕地保护建设硬措施;三、坚决守住不发生规模性返贫底线;四、强化现代农业基础支撑;五、大力推进乡村产业振兴;六、扎实稳妥推进乡村建设;七、全力促进农民增收致富;八、突出实效改进乡村治理;九、强化政策保障和体制机制创新;十、加强党对“三农”工作的全面领导。”
十三、《关于推动公共文化服务高质量发展的实施意见》解读
近日,陕西省文化和旅游厅、陕西省发展和改革委员会、陕西省财政厅联合印发了《关于推动公共文化服务高质量发展的实施意见》(以下简称《实施意见》),成为“十四五”期间推动全省公共文化服务高质量发展的指导性文件。为帮助各地深入理解、抓好落实,省文化和旅游厅组织对《实施意见》进行了解读。
摘要:《实施意见》出台的重要性和必要性
《实施意见》坚持以习近平新时代中国特色社会主义思想为指导,坚持以人民为中心,坚持新发展理念,坚持正确导向,紧紧围绕我省公共文化服务发展中的重点领域和关键环节,明确了新发展阶段公共文化服务高质量发展的目标和主要任务,为我省当前和今后一个时期公共文化服务工作提供了政策依据,对于促进我省文化事业繁荣发展、提升人民群众文化获得感具有重要意义。
公共文化服务要立足城乡特点,打造有特色、有品位的公共文化空间;对公共图书馆、文化馆(站)功能布局进行创意性改造;鼓励在都市商圈、文化园区等区域引入社会力量,创新打造一批融合图书阅读、艺术展览、文化沙龙、轻食餐饮等服务的“城市书房”“文化驿站”;在乡村因地制宜建设文化礼堂、乡村戏台、文化广场、非遗传习场所等主题功能空间。积极推进社区文化“嵌入式”服务,将文化创意融入社区生活场景,提高环境的美观性和服务的便捷性。
《实施意见》对于促进乡村文化振兴将发挥重要作用,总的来讲,可以归纳为五个方面:一是标准引领、普惠均等。二是补齐短板、提档升级。三是优化服务、提质增效。四是用活资源、讲好故事。五是健全机制、优化治理。
《实施意见》对公共图书馆创新发展、新型公共文化空间建设等方面提出了一系列的要求,“信用书吧”为城乡读者提供了阅读新空间。“同城快递”解决了农村阅读“最后一公里”问题。“黄河文化文献及数字资源主题图书馆”建设为新型公共文化空间建设提供了创新案例。
《实施意见》对各级文化馆的高质量发展提出了更高的要求,为未来的发展指明了方向,主要体现在四个方面:一是对文化馆阵地设施的提升提出新要求。二是对加强文化馆数字化建设提出量化指标。三是对文化馆总分馆制建设提出了新构架。四是强调加强作风建设。
十四、国家发展改革委关于印发《2022年新型城镇化和城乡融合发展重点任务》的通知
国家发展改革委关于印发《2022年新型城镇化和城乡融合发展重点任务》的通知(发改规划〔2022〕371号),2022年3月22日发布。
推进以县城为重要载体的城镇化建设。支持一批具有良好区位优势和产业基础、资源环境承载能力较强、集聚人口经济条件较好的县城发展。统筹运用中央预算内投资、地方政府专项债券、县城新型城镇化建设专项企业债券、开发性政策性及商业性金融机构信贷等资金,在不新增隐性债务前提下支持符合条件项目。支持120个县城建设示范地区率先推动县城补短板强弱项,支持20个县城产业转型升级示范园区建设。
促进特色小镇规范健康发展。推动落实《关于促进特色小镇规范健康发展意见的通知》及《关于印发全国特色小镇规范健康发展导则的通知》。健全各省份特色小镇清单管理制度,加强监测监督监管,防范处置违规行为,通报负面警示案例。
有序推进城市更新。加快改造城镇老旧小区,推进水电路气信等配套设施建设及小区内建筑物屋面、外墙、楼梯等公共部位维修,有条件的加装电梯,力争改善840万户居民基本居住条件。更多采用市场化方式推进大城市老旧厂区改造,培育新产业、发展新功能。因地制宜改造一批大型老旧街区和城中村。注重修缮改造既有建筑,防止大拆大建。(住房城乡建设部、发展改革委、自然资源部、商务部、农业农村部、开发银行等负责)
健全便民服务设施。探索社区综合服务设施“一点多用”,统筹设立托育服务设施、养老服务站、家政服务网点、体育健身设施、微型消防站、维修点、食堂、公共阅读空间,补齐养老服务设施短板,建设智能快件箱(信包箱)。发展社区商业,发挥个体工商户贴近社区优势,加大低成本场地安排和物流配送等配套政策帮扶力度。推动社区和易地扶贫搬迁集中安置区配套建设与人口规模相适应的幼儿园。建设以配建停车场为主、路外公共停车场为辅、路内停车为补充的城市停车系统,在人流密集的公共场所增加非机动车停放设施。加快建设充电桩,优化公共充换电设施建设布局。推动体育公园绿色空间与健身设施有机融合,打造绿色便捷的全民健身新载体。(发展改革委、住房城乡建设部、教育部、卫生健康委、民政部、商务部、自然资源部、能源局等负责)
开展燃气管道等老化更新改造。重点改造材质落后、使用年限较长、运行环境存在安全隐患、不符合相关标准规范规定的燃气、供水、排水、供热等老化管道及设施。开展公共供水管网漏损治理。开展电网升级改造,推动必要的路面电网及通信网架空线入地。(住房城乡建设部、发展改革委、开发银行、农业发展银行等负责)
健全防洪排涝设施。统筹防洪与排涝,整体提升城市洪涝灾害防御能力。推动河湖水系和生态空间治理修复,增加雨水调蓄空间。推动排水管网及泵站改造与建设,提高排水防涝能力。建设排涝通道,提高雨洪行泄能力。实施雨水源头减排工程,提高地面蓄水、渗水能力。实施防洪提升工程,降低外洪入城风险。(住房城乡建设部、自然资源部、发展改革委、水利部、应急部等负责)
增强抵御冲击能力。系统排查灾害风险隐患,健全灾害监测体系,提高预警预报水平,建立健全灾害预警与应急响应联动机制。完善公立医院传染病救治设施和疾控中心,推动地级及以上城市建设传染病医院或相对独立的综合性医院传染病区。采取搬迁避让和工程治理等手段,防治泥石流和滑坡等地质灾害。开展重要建筑抗震鉴定及加固改造。加强城市高层建筑、大型商业综合体等重点场所消防安全管理。开展国家城市安全风险综合监测预警工作体系建设试点。(自然资源部、应急部、住房城乡建设部、卫生健康委、发展改革委等负责)
提升智慧化水平。完善国土空间基础信息平台,构建全国国土空间规划“一张图”。探索建设“城市数据大脑”,加快构建城市级大数据综合应用平台,打通城市数据感知、分析、决策、执行环节。推进市政公用设施及建筑等物联网应用、智能化改造,促进学校、医院、养老院、图书馆等资源数字化。推进政务服务智慧化,提供商事登记、办税缴费、证照证明、行政许可等线上办事便利。实施中西部地区中小城市基础网络完善工程。(发展改革委、中央网信办、工业和信息化部、住房城乡建设部、自然资源部等负责)
推进绿色低碳发展。健全危险废弃物和医疗废弃物集中处理设施、大宗固体废弃物综合利用体系,积极稳妥推进生活垃圾分类工作。加快补齐城镇污水处理能力缺口,开展老旧破损和易造成积水内涝问题的污水管网、雨污合流制管网诊断修复更新。开展绿色生活创建行动,倡导绿色出行和绿色家庭、绿色社区建设。(住房城乡建设部、生态环境部、交通运输部、发展改革委、卫生健康委等负责)
加强历史文化保护传承。
十五、《中华人民共和国民法典》
第二百四十四条规定:国家对耕地实行特殊保护,严格限制农用地转为建设用地,控制建设用地总量。不得违反法律规定的权限和程序征收集体所有的土地。
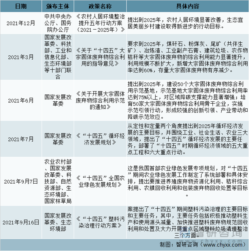
十六、固体废物
概念:指在生产,生活和其他活动过程中产生的丧失原有的利用价值或者虽未丧失利用价值但被抛弃或者放弃的固体,半固体,和置于容器中的气态物品,物质以及法律,行政法规规定纳入废物管理的物品,物质。不能排入水体的液态废物和不能排入大气的置于容器中的气态物质。由于多具有较大的危害性,一般归入固体废物管理体系。
分类:① 按其组成可分为有机废物和无机废物;②按其形态可分为固态废物、半固态废物和液态(气态)废物;③按其污染特性可分为危险废物和一般废物等;④按其来源可分为矿业的、工业的、城市生活的、农业的和放射性的⑥按其毒性可分为有毒和无毒的。
可谋划项目:静脉产业园建设项目、再生资源加工利用基地(园区)建设项目、建筑垃圾分类回收及综合利用项目、秸秆综合利用项目、秸秆收储运体系建设项目、大宗固体废弃物综合利用基地建设项目、有毒有害垃圾暂存点建设项目、危险废物风险防控技术中心建设项目、特殊危险废物集中处置中心建设项目、实验室危险废物分类收集和预处理示范项目、(大型)危险废物集中焚烧处置基地建设项目、危险废物填埋处置基地建设项目
相关政策:2021年是“十四五”开局之年,也是我国实施碳达峰、碳中和战略的第一年。随着国家“十四五”发展目标及相关政策标准的相继出台,固体废物处理利用行业和市场得到进一步规范化发展,固体废物减量化和循环利用水平得到进一步提高。


Copyright©2019 万瑞公司 ICP备案:京ICP备16035998号-1
技术支持:平东信息