安博电子官方网站欢迎您!
时间:2020-06-05

国家发展改革委关于加快开展县城城镇化补短板强弱项工作的通知
发改规划〔2020〕831号
各省、自治区、直辖市及计划单列市、新疆生产建设兵团发展改革委:
县城是我国推进工业化城镇化的重要空间、城镇体系的重要一环、城乡融合发展的关键纽带。改革开放特别是党的十八大以来,县城建设日新月异,但新冠肺炎疫情暴露出县城公共卫生、人居环境、公共服务、市政设施、产业配套等方面仍存在不少短板弱项,综合承载能力和治理能力仍然较弱,对经济发展和农业转移人口就近城镇化的支撑作用不足,与满足人民美好生活需要还有较大差距。为加快推进县城城镇化补短板强弱项工作,现通知如下:
一、总体要求
以习近平新时代中国特色社会主义思想为指导,认真贯彻党中央、国务院关于统筹推进疫情防控和经济社会发展的重大决策部署,落实政府工作报告要求,抓紧补上疫情暴露出的县城城镇化短板弱项,大力提升县城公共设施和服务能力,促进公共服务设施提标扩面、环境卫生设施提级扩能、市政公用设施提挡升级、产业培育设施提质增效,适应农民日益增加的到县城就业安家需求,扩大有效投资、释放消费潜力、拓展市场纵深,为坚定实施扩大内需战略和新型城镇化战略提供重要支撑。
二、主要任务
(一)明确目标区域。各地区要统筹配置城镇化补短板强弱项工作的公共资源,重点投向县城(县政府驻地镇或街道及其实际建设连接到的居委会所辖区域)新型城镇化建设,并在布局建设各类公共设施时,注重做好与邻近地级市城区同类设施的衔接配套。兼顾县级市城区(市政府驻地实际建设连接到的居委会所辖区域及其他区域),以及镇区常住人口10万以上的非县级政府驻地特大镇,将其一并纳入目标区域。
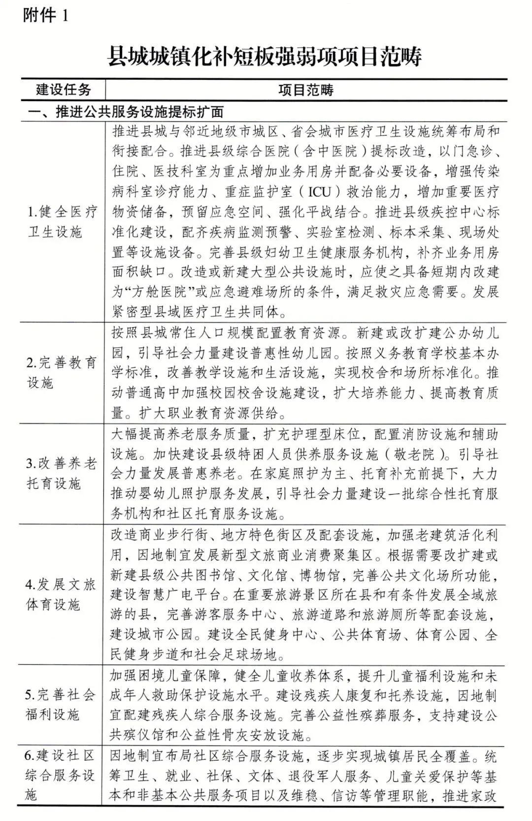
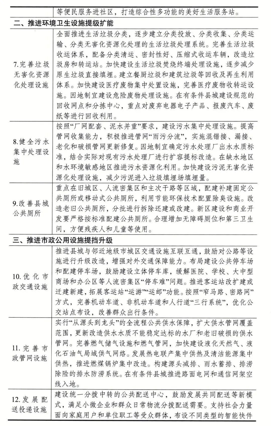
(二)明晰建设领域。各地区要瞄准市场不能有效配置资源、需要政府支持引导的公共领域,聚力推进17项建设任务。围绕公共服务设施提标扩面,优化医疗卫生设施、教育设施、养老托育设施、文旅体育设施、社会福利设施和社区综合服务设施。围绕环境卫生设施提级扩能,完善垃圾无害化资源化处理设施、污水集中处理设施和县城公共厕所。围绕市政公用设施提挡升级,推进市政交通设施、市政管网设施、配送投递设施、老旧小区更新改造和县城智慧化改造。围绕产业培育设施提质增效,完善产业平台配套设施。
实施上述建设任务要区分轻重缓急,要响应疫情防控需求,优先支持公共卫生防控救治设施、医疗废物集中处置设施建设。抓紧落实《公共卫生防控救治能力建设方案》,加强公立医疗卫生机构建设,提高平战结合能力。抓紧落实《医疗废物集中处置设施能力建设实施方案》,健全医疗废物收集转运处置体系,推动现有处置能力提质扩容,防止疾病传播。
(三)界定项目范畴。各地区要坚持“缺什么补什么”,立足本地实际和发展急需,参照县城城镇化补短板强弱项项目范畴(附件1),因地制宜研究确定本地项目范畴。加快确定一批弥补本地突出短板、契合群众迫切需要的项目,以及一批公共性平台性程度较高、惠及较多群众及市场主体的项目,特别是能够尽快见效并形成实物工作量的项目。
(四)加强项目谋划。各地区要综合考虑资金保障情况、财务平衡及收益状况,分阶段、有步骤地滚动谋划设计不同性质的固定资产投资项目,成熟一批、实施一批。着眼保障县城经济社会正常运行,加快谋划一批完善县城基本功能、无偿满足公共需要的公益性项目,以及有一定收益但难以商业化合规融资的公益性项目。着眼释放政府投资乘数效应,科学谋划一批具备一定市场化运作条件的准公益性项目;探索通过盘活存量资产、挖掘土地潜在价值等方式,推动公益性、准公益性与其他有经济效益的建设内容合理搭配,谋划一批现金流健康的经营性项目。
(五)严把项目标准。各地区要坚持“项目跟着规划走”,综合考虑县城地域特征、人口规模和发展潜力等因素,依据经济社会发展规划及国土空间规划,合理确定项目区位布局和规模体量。坚持合规开展项目建设,严格执行有关国家标准和行业标准,以及有关部门印发的规范性文件。
三、要素保障
(六)加大财政资金支持。各地区要坚持“资金跟着项目走”,落实政府投资重点支持“两新一重”建设的要求,针对县城公益性固定资产投资项目,设计多元化的财政性资金投入保障机制。县城公益性项目主要通过地方政府财政资金予以投入,符合条件的县城公益性项目可通过中央预算内投资予以适当支持。对其中有一定收益但难以商业化合规融资、确需举债的县城公益性项目,除上述资金支持渠道外,还可通过安排地方政府专项债券、抗疫特别国债予以支持。
(七)吸引社会资本投入。各地区要针对县城准公益性及经营性固定资产投资项目,设计市场化的金融资本与工商资本联动投入机制。对符合条件的大中型准公益性及经营性项目,可通过健全政银企对接机制,利用开发性政策性商业性金融或国家城乡融合发展基金予以融资支持。对符合条件的县城智慧化改造、产业平台配套设施建设等领域项目,可通过新型城镇化建设专项企业债券予以融资支持。规范有序推广PPP模式,带动民间投资参与投入的积极性。
(八)加强建设用地支撑。各地区要坚持“要素跟着项目走”,优化新增建设用地计划指标和城乡建设用地增减挂钩指标分配,保障县城城镇化补短板强弱项项目的合理用地需求。注重盘活存量建设用地和低效土地,优先用于县城城镇化补短板强弱项项目。积极组织农村集体经营性建设用地直接入市,分类推进就地入市或异地调整入市。
四、组织实施
(九)分区分类推进。依据《全国主体功能区规划》及各省级主体功能区规划,立足各地区发展基础和要素条件,建立分区分类的支持引导机制。优先支持东部地区基础较好县城建设,率先实现城镇化高质量发展。有序支持中西部和东北城镇化地区县城(含边境地区重点县城)建设,加快增强人口经济承载能力。合理引导中西部和东北农产品主产区、重点生态功能区县城建设,提高对农业农村发展和生态环境保护的保障能力。
(十)强化示范带动。以发展基础扎实、财政实力较强、政府债务率较低为基本要求,在湖北、长江三角洲区域、粤港澳大湾区和其他东中部都市圈地区,兼顾西部和东北地区,选择120个县及县级市开展县城新型城镇化建设示范工作(附件2)。切实加大中央财政性资金等政策支持力度,支持其围绕县城城镇化补短板强弱项项目范畴,启动建设示范性项目,创新资金投入方式与运营模式。总结提炼典型经验,以现场会、典型案例推介等方式加以推广。
(十一)压实地方责任。省级发展改革委要周密组织、加强指导,科学制定本省份落实方案,指导县城新型城镇化建设示范地区制定示范方案,明确建设任务、要素保障和组织实施等事项,并加强项目检查督导。各市县要加快开展项目谋划与储备,注重加强关联项目之间的协同配套,做好项目审批核准备案和规划、用地、环评等前期工作,并将符合条件项目动态录入国家重大建设项目库,扎实推进项目建设实施,确保项目合规落地见效。
(十二)严格防范风险。各市县要尽力而为、量力而行,严防地方政府债务风险,审慎论证项目可行性,优选项目、精准补短板、不留后遗症。严防“大水漫灌”,确保精准投资、提高投资效益。严防“半拉子工程”,确保项目资金来源可靠、规模充足。严防“大拆大建”,优先采取改扩建方式,必要时采取新建迁建方式。严防“贪大求洋”,落实适用、经济、绿色、美观的新时期建筑方针。
附件:1.县城城镇化补短板强弱项项目范畴
2.县城新型城镇化建设示范名单
国家发展改革委
2020年5月29日



2020 年终总结

官方解读
2020年5月29日,国家发展改革委印发《关于加快开展县城城镇化补短板强弱项工作的通知》。为了解《通知》有关情况,记者围绕社会关注的若干问题,采访了国家发展改革委规划司有关负责人。
开展县城城镇化补短板强弱项工作的出发点是什么?
县城是我国推进工业化城镇化的重要空间、城镇体系的重要一环、城乡融合发展的关键纽带。习近平总书记高度重视新型城镇化建设特别是县城建设工作,党中央、国务院多次作出重要部署。今年的政府工作报告明确提出政府投资重点支持“两新一重”建设(新型基础设施建设、新型城镇化建设、重大工程建设),并提出要大力提升县城公共设施和服务能力。加快推进县城城镇化补短板强弱项,特别是补齐新冠肺炎疫情暴露出的短板弱项,既利当前、又利长远。从短期看,有利于拉动投资、促进消费、推进实施扩大内需战略;从中长期看,有利于优化城镇化空间格局、推进城乡融合发展、提升人民幸福感。
一是有利于优化城镇化空间格局。促进大中小城市和小城镇协调发展,是我国新型城镇化建设一以贯之的方向。从当前情况看,超大特大城市和一些大城市中心城区人口过密、功能过载,产生了交通拥堵、环境污染等“大城市病”,亟需“瘦身健体”。而小城市(约90%是县级市)和县城发展总体滞后,综合承载能力和治理能力较弱,不能充分满足人民群众的经济需要、生活需要、生态需要、安全需要。加快推进县城尤其是城市群地区县城城镇化补短板强弱项,既能承接中心城市非核心功能疏解,助推形成同城化发展的都市圈;也能强化与邻近地级市城区的衔接配套,带动小城镇发展,正是优化城镇化空间格局的突破口。
二是有利于实施扩大内需战略。坚定不移实施扩大内需战略,着力促进形成强大国内市场,对统筹推进疫情防控和经济社会发展具有重要意义。县城在公共卫生、人居环境、公共服务、市政设施、产业配套等方面存在不少短板弱项,但也蕴藏着巨大的内需潜力。加强县城建设,一方面可以形成当期投资,另一方面改善的公共设施又可吸引产业投资、促进居民消费,形成乘数效应。当前县城人均市政公用设施固定资产投资仅相当于地级及以上城市城区的1/2左右,县城居民人均消费支出仅相当于地级及以上城市城区居民的2/3左右,若能缩小二者差距,新增投资消费的空间巨大。
三是有利于推动城乡融合发展。未来较长时期内,农民进城仍是大趋势,城乡之间的土地、资金、技术、人才等要素流动也会越来越频繁。县城处于城市与乡村之间,正是农民进城就业安家、城乡要素跨界配置和产业协同发展的天然载体。但当前县城的短板弱项及产业状况,难以支撑农民就近城镇化,也难以对城市要素入乡发展、城市人口入乡消费提供服务保障。加快推进县城城镇化补短板强弱项,既能适应农民日益增加的到县城就业安家需求,又能为乡村振兴和农业农村现代化提供不可或缺的支撑。
四是有利于提升人民群众幸福感。县城公共设施水平和服务能力,关系着县城乃至全县域居民的民生质量。若公共服务设施不健全,居民上学、就医、养老、育幼等难以得到良好保障;若环境卫生设施不完善,县城生态环境、居民身体健康都会受到影响;若市政公用设施不健全,居民出行、居家等生活需求无法得到便利满足;若产业配套设施不足,县域经济难以做精做强,产业集群难以形成,吸纳就业能力难以提升,居民收入难以提高。加快推进县城城镇化补短板强弱项,既有利于保障基本民生需求,也能有效增加城乡居民收入,是提升人民群众幸福感获得感安全感的重要途径。
县城的基本发展情况如何?
县城及县级市城区在我国经济社会发展中的地位十分重要。按照《国务院关于调整城市规模划分标准的通知》以及《中国县城建设统计年鉴》,县城指县政府驻地镇或街道及其实际建设连接到的居委会所辖区域,县级市城区指市政府驻地实际建设连接到的居委会所辖区域及其他区域。其中,实际建设指建成或在建的公共设施、居住设施和其他设施。
从数量看,县及县级市数量占全国县级行政区划数量的2/3。2019年底,县和县级市数量分别为1494、387个,二者共计1881个,约为地级及以上城市市辖区数量(967个)的2倍。从经济看,2019年县及县级市GDP体量为38万亿元左右,占全国GDP的近2/5。其中,作为县域经济核心的县城及县级市城区GDP占全国GDP的近1/4。从人口看,县城和县级市城区常住人口分别为1.55亿、0.9亿人左右,共计2.4亿人左右,占全国城镇常住人口的近30%。
此外,考虑到镇区常住人口10万以上的非县级政府驻地特大镇(数量约为158个、镇区常住人口约为0.3亿人),已具备小城市甚至中等城市城区的人口规模,但公共资源特别是公共服务设施、市政公用设施仍按照镇级来配置,与实际民生需求相比存在很大缺口,“小马拉大车”的现象日益凸显,因此将特大镇一并纳入此次的县城城镇化补短板强弱项工作。
县城城镇化补短板强弱项的重点任务有哪些?
《通知》瞄准市场不能有效配置资源、需要政府支持引导的公共领域,明确提出了4大领域17项建设任务,并在《附件1 县城城镇化补短板强弱项项目范畴》中,分别详细阐释了17项建设任务的具体建设内容。
当前最为紧迫的是适应常态化疫情防控需求,优先支持公共卫生防控救治设施、医疗废物集中处置设施建设。抓紧落实《公共卫生防控救治能力建设方案》,加强公立医疗卫生机构建设,提高平战结合能力;抓紧落实《医疗废物集中处置设施能力建设实施方案》,健全医疗废物收集转运处置体系,防止疾病传播。同时,要有序推进以下重点任务:
一是推进公共服务设施提标扩面,含6项建设任务。在健全医疗卫生设施方面,主要是县级综合医院(含中医院)提标改造、县级疾控中心标准化建设、完善县级妇幼卫生健康服务机构等。在完善教育设施方面,主要是建设公办幼儿园、改善义务教育学校设施、建设普通高中校园校舍设施等。在改善养老托育设施方面,主要是扩充护理型床位、建设县级特困人员供养服务设施(敬老院)、建设综合性托育服务机构和社区托育服务设施等。在发展文旅体育设施方面,主要是打造新型文旅商业消费聚集区、完善县级公共图书馆文化馆博物馆、改善游客服务中心等旅游配套设施、建设体育公园和城市公园等。在完善社会福利设施方面,主要是建设儿童福利设施和未成年人救助保护设施、残疾人康复和托养设施、公共殡仪馆和公益性骨灰安放设施等。在建设社区综合服务设施方面,主要是建设集基本和非基本公共服务等功能于一体的美好生活服务站。
二是推进环境卫生设施提级扩能,含3项建设任务。在完善垃圾无害化资源化处理设施方面,主要是建设生活垃圾焚烧终端处理设施、危险废物处理设施等。在健全污水集中处理设施方面,主要是提高管网收集能力、提标改造污水处理厂、建设污泥无害化资源化处理设施等。在改善县城公共厕所方面,主要是配建补建固定公共厕所或移动式公共厕所、改造老旧公共厕所、增加无障碍厕位和第三卫生间等。
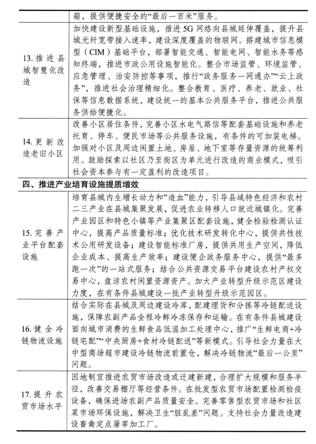
三是推进市政公用设施提挡升级,含5项建设任务。在优化市政交通设施方面,主要是建设公共停车场、改造客运站、完善市政道路“三行系统”等。在完善市政管网设施方面,主要是更新改造水厂和老旧破损供水管网、完善燃气储气设施和燃气管网、集中改造燃煤锅炉、推进路面电网和通信网架空线入地等。在发展配送投递设施方面,主要是建设公共配送中心、布设智能快件箱等。在推进县城智慧化改造方面,主要是建设新型基础设施、搭建县城智慧化管理平台等。在更新改造老旧小区方面,主要是完善水电气路信等配套基础设施和养老托育、停车、便民市场等公共服务设施。
四是推进产业培育设施提质增效,含3项建设任务。在完善产业平台配套设施方面,主要是在产业园区和特色小镇等县城产业集聚区内,健全检验检测认证中心、技术研发转化中心、智能标准厂房、便企政务服务中心、农村产权交易中心等。在健全冷链物流设施方面,主要是建设冷库、生鲜食品低温加工处理中心、冷链物流前置仓等。在提升农贸市场水平方面,主要是改善交易棚厅、在批发型农贸市场配置检测检疫设备、在零售型农贸市场和社区菜市场完善环保设施、改造畜禽定点屠宰加工厂等。
县城城镇化补短板强弱项项目的资金来源有哪些?
统筹发挥政府和市场“两只手”的作用,区分公益性、准公益性和经营性项目,合理设计资金保障方式,既拓宽财政资金投入渠道,又调动金融资本和工商资本投入的积极性。
一是加大财政资金支持。坚持“资金跟着项目走”,落实政府投资重点支持“两新一重”建设的要求,针对县城公益性固定资产投资项目,设计多元化的财政性资金投入保障机制。县城公益性项目主要通过地方政府财政资金予以投入,符合条件的县城公益性项目可通过中央预算内投资予以适当支持。对其中有一定收益但难以商业化合规融资、确需举债的县城公益性项目,除上述资金支持渠道外,还可通过安排地方政府专项债券、抗疫特别国债予以支持。
二是吸引社会资本投入。针对县城准公益性及经营性固定资产投资项目,设计市场化的金融资本与工商资本联动投入机制。对符合条件的大中型准公益性及经营性项目,可通过健全政银企对接机制,利用开发性政策性商业性金融、国家城乡融合发展基金予以融资支持。对符合条件的县城智慧化改造、产业平台配套设施建设等领域项目,可通过新型城镇化建设专项企业债券予以融资支持。规范有序推广PPP模式,带动民间投资参与投入的积极性。
县城城镇化补短板强弱项的工作时序是如何安排的?
依据全国主体功能区规划及各省级主体功能区规划,立足各地区发展基础和要素条件,建立分区分类推进建设的支持引导机制。优先支持东部地区基础较好县城建设,率先实现城镇化高质量发展。有序支持中西部和东北城镇化地区县城(含边境地区重点县城)建设,加快增强人口经济承载能力。合理引导中西部和东北农产品主产区、重点生态功能区县城建设,提高对农业农村发展和生态环境保护的保障能力。
在此基础上,为加快形成投资效益、尽快形成实物工作量,并强化典型引路、发挥头雁效应,我们会同各地区以发展基础扎实、财政实力较强、政府债务率较低为基本要求,在120个县及县级市开展示范工作。对这些示范县及县级市,将加大中央财政性资金等政策支持力度,支持其围绕县城城镇化补短板强弱项项目范畴,建设示范性项目,创新资金投入方式与运营模式,并以现场会、典型案例推介等方式推广好的经验做法。
县城新型城镇化建设示范名单的基本情况如下。一是从数量看,示范县及县级市数量为120个,占全国县及县级市(1881个)的6%。二是从结构看,在示范名单中,县的数量占2/3、县级市数量占1/3。三是从分布看,长江三角洲区域、粤港澳大湾区等东部地区县城58个,中部地区县城31个,占示范数量的74%,其中湖北、浙江、江苏、广东、福建、山东各10个;西部和东北地区有条件县城31个,其中边境城市5个。四是从区位看,中心城市周边和有关省份初步编制完成的9个都市圈规划内的县城为81个,占示范数量的68%。此外,县级政府综合债务率预警县及县级市一概不纳入。
市县政府应如何谋划县城城镇化补短板强弱项项目?
各地区要综合考虑发展需求、资金保障、财务平衡及收益状况,本着“缺什么补什么”的原则,坚持靶向发力、精准施策,分阶段、有步骤地滚动谋划设计不同性质的固定资产投资项目,成熟一批、实施一批。
一是着眼保障县城经济社会正常运行,加快谋划一批完善县城基本功能、无偿满足公共需要的公益性项目,以及有一定收益但难以商业化合规融资的公益性项目。
二是着眼释放政府投资乘数效应,科学谋划一批具备一定市场化运作条件的准公益性项目;探索通过盘活存量资产、挖掘土地潜在价值等方式,推动公益性、准公益性与其他有经济效益的建设内容合理搭配,谋划一批现金流健康的经营性项目。
县城城镇化补短板强弱项工作要注意哪些问题?
市县级人民政府在项目谋划、储备、实施的过程中,需要注意避免5类问题。一是严防地方政府债务风险,坚持尽力而为、量力而行,审慎论证项目可行性,优选项目、精准补短板、不留后遗症。二是严防“大水漫灌”,确保精准投资、提高投资效益。三是严防“半拉子工程”,确保项目资金来源可靠、规模充足。四是严防“大拆大建”,鼓励优先采取改扩建方式,必要时采取新建迁建方式。五是严防“贪大求洋”,落实适用、经济、绿色、美观的新时期建筑方针,优化建筑设计和风貌管理。
Copyright©2019 万瑞公司 ICP备案:京ICP备16035998号-1
技术支持:平东信息